University of Florida/Egm4313/s12.team11.gooding/R2/2.1

Problem R2.1


Part 1


Problem Statement


Given the two roots and the initial conditions:




Find the non-homogeneous L2-ODE-CC in standard form and the solution in terms of the initial conditions and the general excitation .
Consider no excitation:

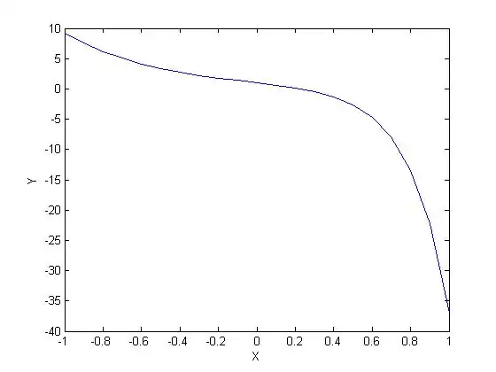
Plot the solution

Solution


Characteristic Equation:




 


Non-Homogeneous L2-ODE-CC


 

Homogeneous Solution:




Since there is no excitation,

 

Substituting the given initial conditions:



 


 

Solving these two equations for and yields:

 

Final Solution


 

Part 2


Problem Statement


Generate 3 non-standard (and non-homogeneous) L2-ODE-CC that admit the 2 values in (3a) p.3-7 as the 2 roots of the corresponding characteristic equation.

Solutions



 



 



 


--Egm4313.s12.team11.gooding 02:01, 7 February 2012 (UTC)