Solving simultaneous equations
Introduction
The word "simultaneous" implies that two or more equations exist in the same context at the same time.
For example:
Equations and are 2 simultaneous equations.
When we see two simultaneous equations, it's natural to ask the question: What are the values of and that satisfy both equations and ?
To calculate common to both and :
Substitute for in
The values satisfy both equations and
In cartesian coordinate geometry of 2 dimensions, point is the point of intersection of two lines and See Figure 1 below.
If the 2 lines are parallel, there is no point of intersection. See Figure 2 below.
The trivial solution is a valid solution. See Figure 3 below.
|
The information contained in equations and may constitute a matrix:
[ [3, 2, -13], [2, -1, -4] ]
In fact, in the python programming language, the following statement is valid code:
data = [
[3, 2, -13],
[2, -1, -4]
]
For there to be a point of intersection, data must be valid.
Here are examples of invalid data:
data = [
[3, 2, -13], # Both lines are parallel.
[6, 4, -5] # See Figure 2 above.
]
data = [
[3, 2, -13],
[0, 0, -4] # Empty row, representing equation 0x + 0y - 4 = 0.
]
data = [
[3, 0, -13], # Empty column representing 2 parallel lines:
[2, 0, -4] # 3x = 13 and 2x = 4.
]
The matrix above with name "data" is described as matrix "2 by 3," meaning that it contains 2 rows with 3 columns or 3 members per row.
Solving 2 by 3
Below is python code containing function solve2by3 (input). The function accepts as input a matrix like
data above.
After the code are examples of invocation with both good data and bad data.
import sys
def solve2by3 (input) :
'''
input represents system:
a1*x + b1*y + c1 = 0
a2*x + b2*y + c2 = 0
input = (
(a1,b1,c1),
(a2,b2,c2),
)
To invoke:
x,y = solve2by3 (input)
Function solve2by3 () may return None.
input is not changed by this function.
'''
def solve2by3_(input) :
row1,row2 = input
a1,b1,c1 = row1
a2,b2,c2 = row2
if ( (a1 == b1 == 0) or (a2 == b2 == 0) ) :
print ('solve2by3() : empty row in input.')
return None
if (a1 == a2 == 0) or (b1 == b2 == 0) :
print ('solve2by3() : empty column in input.')
return None
if a1*b2 == a2*b1 :
print ('solve2by3() : parallel input.')
return None
if c1 == c2 == 0 :
# Column is empty. However, trivial solution is valid.
return 0,0
# Arrange input, if necessary, to ensure that a1 is non-zero.
if a1 : pass
else :
row1,row2 = row2,row1
a1,b1,c1 = row1
a2,b2,c2 = row2
# The matrix is:
# a1, b1, c1 with a1 non-zero.
# a2, b2, c2
# Process row2, if necessary, so that a2 becomes 0.
if a2 :
if a2 == a1 :
b2_,c2_ = b1-b2, c1-c2
else:
L1 = [a2*v for v in row1]
L2 = [a1*v for v in row2]
zero,b2_,c2_ = [ L1[p]-L2[p] for p in (0,1,2) ]
if zero :
# Theoretically this should not happen.
# It may happen if, for example, limited precision
# of floats causes small rounding errors.
print ('solve2by3() : Internal error 1.')
return None
else : b2_,c2_ = b2,c2
# The matrix is:
# a1, b1, c1 with a1 non-zero
# 0, b2_, c2_ and a2 zero.
# 0*x + b2_*y + c2_ = 0
# b2_*y = - c2_
y = -c2_/b2_
# a1*x + b1*y + c1 = 0
# a1*x = -( b1*y + c1 )
x = -(c1 + b1*y)/a1 # Here is why a1 must be non-zero.
return x,y
# Following is python code used for trapping errors
# that may occur in function solve2by3_() above.
output = error = ''
try : output = solve2by3_(input)
except : error = sys.exc_info()[:2]
if (output == None) or error :
if error :
print ('solve2by3() :')
print (' error detected in processing.')
print (' ', error)
print (' input =')
print (' ', input[0])
print (' ', input[1])
return None
return output
Invocation with good data:
output = solve2by3([
[3, 2, -13],
[2, -1, -4]
])
print (output)
(3.0, 2.0)
|
Invocation with bad or invalid data:
output = solve2by3([
[3, 2, -13], # Both lines are parallel.
[6, 4, -5] # See Figure 2 above.
])
print (output)
solve2by3() : parallel input.
input =
[3, 2, -13]
[6, 4, -5]
None
|
output = solve2by3([
[3, 2, -13, 7], # Input matrix not exactly 2 by 3.
[6, 4, -5]
])
print (output)
solve2by3() :
error detected in processing.
(<class 'ValueError'>, ValueError('too many values to unpack (expected 3)',))
input =
[3, 2, -13, 7]
[6, 4, -5]
None
|
output = solve2by3([
[3, 0, 2],
[6, 0, 4]
])
print (output)
solve2by3() : empty column in input.
input =
[3, 0, 2]
[6, 0, 4]
None
|
Reversing the process
Linear Function

2 points are:
Equation of line is:
Examples above calculate the point of intersection of 2 lines.
An example of reversing the process is this task:
Given two points calculate equation of line containing these 2 points.
Equation of line is of format
For example:
Equation can be expressed as or
Also, there appear to be 3 unknowns, but only two sets of values are required to define the line.
Assume and the 2 relevant equations are:
To solve for
Suppose the line is defined by points
# python code:
input = [
[3,1,1],
[-5,4,1],
]
result = solve2by3 (input)
print (result)
(-0.17647058823529413, -0.47058823529411764)Desired equation is:
To improve appearance of
# python code:
print (A/B)
0.37500000000000006Let and check:
# python code
A,B = 3,8
p1 = x1,y1 = 3,1
p2 = x2,y2 = -5,4
for v in (p1,p2) :
x,y = v
C = -(A*x + B*y)
s1 = 'C'
print (s1, eval(s1))
C -17
C -17Desired equation becomes
Wrong assumptions

2 points are:
Equation of line is:
Non-zero value for coefficient is impossible.
Sometimes you create a matrix that seems correct, but it fails to produce a result. Here is such an example:
What is equation of line defined by points
As above assume that
# python code:
p1 = x1,y1 = 3,2
p2 = x2,y2 = 6,4
input = [
[x1,y1,1],
[x2,y2,1],
]
result = solve2by3 (input)
print (result)
This assumption failed:
solve2by3() : parallel input.
input =
[3, 2, 1]
[6, 4, 1]
NoneAssume that
# python code:
# 1(x1) + B(y1) + 1(C) = 0
# 1(x2) + B(y2) + 1(c) = 0
# y1(B) + 1(C) + x1 = 0
# y2(B) + 1(C) + x2 = 0
input = [
[y1,1,x1], # Notice that input has been
[y2,1,x2], # rotated left by one column.
]
result = solve2by3 (input)
print (result)
(-1.5, 0.0)Equation of line is: or
This line includes the origin. Therefore constant cannot be non-zero.
Generally:
- Without rotation, and
- With rotation left by one column, and
In this case:
# python code:
>>> B,C = result ; A = 1
>>> A,B,C
>>> 1,-1.5,0
For example of big matrix that failed the first time, but was successful the second time, see
cubic resistive network
below.
Solving 3 by 4
Below is python code containing function solve3by4 (input). The function accepts as input a 3 by 4 matrix like
that described in the code comments.
In 3d coordinate geometry the equations (1), (2), (3) are the equations of 3 planes and the solution of the system
is the point of intersection of the 3 planes.
Given 3 random planes, there are 2 conditions that do not produce a point of intersection:
- If 2 of the planes are parallel. See Figure 1 below.
- If the 3 planes form a "tent" or "delta." See Figure 2, 3 or 4 below. A special case of this condition occurs when size of "tent" is zero, in which case all three planes intersect on a common line and there is an infinite number of solutions. See Figure 5 below.
The trivial solution is valid. See Figure 6 below.
|
def solve3by4 (input) :
'''
input represents system:
a1*x + b1*y + c1*z + d1 = 0 ... (1)
a2*x + b2*y + c2*z + d2 = 0 ... (2)
a3*x + b3*y + c3*z + d3 = 0 ... (3)
input = (
(a1,b1,c1,d1),
(a2,b2,c2,d2),
(a3,b3,c3,d3),
)
To invoke:
x,y,z = solve3by4 (input)
Function solve3by4 () may return None.
input is not changed by this function.
'''
def checkDirectionNumbers (input) :
row1,row2,row3 = input
a1,b1,c1,d1 = row1
a2,b2,c2,d2 = row2
a3,b3,c3,d3 = row3
# The direction numbers of the lines of intersection.
dn1 = [b3*c2-b2*c3, a2*c3-a3*c2, b2*a3-b3*a2]
if dn1[0] == dn1[1] == dn1[2] == 0 :
print ('checkDirectionNumbers() : 2 rows parallel, 2 and 3.')
return
dn2 = [b3*c1-b1*c3, a1*c3-a3*c1, b1*a3-b3*a1]
if dn2[0] == dn2[1] == dn2[2] == 0 :
print ('checkDirectionNumbers() : 2 rows parallel, 1 and 3.')
return
dn3 = [b1*c2-b2*c1, a2*c1-a1*c2, b2*a1-b1*a2]
if dn3[0] == dn3[1] == dn3[2] == 0 :
print ('checkDirectionNumbers() : 2 rows parallel, 1 and 2.')
return
# Are 2 lines of intersection parallel?
# If so, and no 2 planes are parallel, the 3 planes form a tent.
a2,b2,c2 = dn2
a3,b3,c3 = dn3
dn1 = [b3*c2-b2*c3, a2*c3-a3*c2, b2*a3-b3*a2]
if dn1[0] == dn1[1] == dn1[2] == 0 :
print ('checkDirectionNumbers() : 3 rows form a tent.');
return
def solve3by4_(input) :
row1,row2,row3 = input
a1,b1,c1,d1 = row1
a2,b2,c2,d2 = row2
a3,b3,c3,d3 = row3
if (a1 == b1 == c1 == 0) or (a2 == b2 == c2 == 0) or (a3 == b3 == c3 == 0) :
print ('solve3by4() : empty row in input.')
return None
if (a1 == a2 == a3 == 0) or (b1 == b2 == b3 == 0) or (c1 == c2 == c3 == 0) :
print ('solve3by4(). empty column in input.')
return None
if (d1 == d2 == d3 == 0) :
# This empty column means that trivial solution is valid.
return 0,0,0
# Sort input if necessary so that a1 is non-zero.
if a1 : pass
elif a2 :
row1,row2 = row2,row1
a1,b1,c1,d1 = row1
a2,b2,c2,d2 = row2
else :
row1,row3 = row3,row1
a1,b1,c1,d1 = row1
a3,b3,c3,d3 = row3
# The matrix is:
# a1, b1, c1, d1 with a1 non-zero.
# a2, b2, c2, d2
# a3, b3, c3, d3
# Process rows, if necessary, so that a2,a3 become zero.
if a2 :
L1 = [a2*v for v in row1]
L2 = [a1*v for v in row2]
zero,b2_,c2_,d2_ = [ L1[p]-L2[p] for p in (0,1,2,3) ]
else : zero,b2_,c2_,d2_ = a2,b2,c2,d2
if a3 :
L1 = [a3*v for v in row1]
L2 = [a1*v for v in row3]
zero,b3_,c3_,d3_ = [ L1[p]-L2[p] for p in (0,1,2,3) ]
else : zero,b3_,c3_,d3_ = a3,b3,c3,d3
# The matrix is:
# a1, b1, c1, d1 with a1 non-zero.
# 0, b2_, c2_, d2_
# 0, b3_, c3_, d3_
data1 = (
(b2_, c2_, d2_),
(b3_, c3_, d3_),
)
data2 = solve2by3(data1)
if data2 == None :
checkDirectionNumbers (input) # If solve2by3() fails, this line shows why.
return None
y,z = data2
# a1*x + b1*y + c1*z + d1 = 0
# a1*x = -( b1*y + c1*z + d1 )
x = -(b1*y + c1*z + d1)/a1 # Here is why a1 must be non-zero.
return x,y,z
output = error = ''
try : output = solve3by4_(input)
except : error = sys.exc_info()[:2]
if (output == None) or error :
if error :
print ('solve3by4() :')
print (' error detected in processing.')
print (' ', error)
print (' input of solve3by4() =')
print (' ', input[0])
print (' ', input[1])
print (' ', input[2])
return None
return output
Below are examples of invocation with both good data and bad data.
Invocation with good data:
output = solve3by4([
[2, -1, 3, -17],
[1, 3, 2, -25] ,
[3, 2, -1, -12] ,
])
print (output)
(3.0, 4.0, 5.0)
|
output = solve3by4([
[12, -12, -5, -24],
[-6, 15, 8, 12] ,
[ 0, 10, 3, 0] ,
])
print (output)
(2.0, 0.0, -0.0)
|
Invocation with bad or invalid data:
output = solve3by4([
[20, 16, 2, 17],
[-77, -27, -25, -24],
[81, 45, 18, 43]
])
print (output)
solve2by3() : parallel input.
input =
(-692, 346, -829)
(396, -198, 517)
checkDirectionNumbers() : 3 rows form a tent.
input of solve3by4() =
[20, 16, 2, 17]
[-77, -27, -25, -24]
[81, 45, 18, 43]
None
|
output = solve3by4([
[-34, -6, 34, -32],
[82, 14, -82, 72],
[-59, -45, 59, -88]
])
print (output)
solve2by3() : empty column in input.
input =
(-16, 0, -176)
(-1176, 0, -1104)
checkDirectionNumbers() : 3 rows form a tent.
input of solve3by4() =
[-34, -6, 34, -32]
[82, 14, -82, 72]
[-59, -45, 59, -88]
None
|
output = solve3by4([
[34, -5, -21, 30],
[-54, -33, 63, 62],
[18, 11, -21, 38]
])
print (output)
solve2by3() : parallel input.
input =
(1392, -1008, -3728)
(-464, 336, -752)
checkDirectionNumbers() : 2 rows parallel, 2 and 3.
input of solve3by4() =
[34, -5, -21, 30]
[-54, -33, 63, 62]
[18, 11, -21, 38]
None
|
output = solve3by4([
[20, 16, 2, 17],
[-77, -27, '-25', -24],
[81, 45, 18, 43]
])
print (output)
solve3by4() :
error detected in processing.
(<class 'TypeError'>, TypeError("unsupported operand type(s) for -: 'int' and 'str'",))
input of solve3by4() =
[20, 16, 2, 17]
[-77, -27, '-25', -24]
[81, 45, 18, 43]
None
|
Reversing the Process
Quadratic function

A quadratic function is defined by 3 points:
What is
are 3 unknowns.
# python code:
x1,y1 = -2, 9
x2,y2 = 5, 4.8
x3,y3 = 10, 13.8
input = [
[x1**2, x1, 1, -y1],
[x2**2, x2, 1, -y2],
[x3**2, x3, 1, -y3],
]
A, B, C = solve3by4 (input)
s1 = 'A,B,C'
print (s1, eval(s1))
A,B,C (0.2, -1.2, 5.8)
Wrong assumptions

Because plane passes through origin, non-zero value for coefficient is impossible.
Because plane is parallel to axis, non-zero value for coefficient is impossible.
In 3 dimensions a plane () is defined by 3 points:
What is equation of plane?
Assume that
# python code
pt1 = x1,y1,z1 = (5, 3, -2)
pt2 = x2,y2,z2 = (-1, 12, -8)
pt3 = x3,y3,z3 = (37, 15, -10)
input = [
[ 5, 3, -2, 1],
[-1, 12, -8, 1],
[37, 15, -10, 1],
]
result = solve3by4 (input)
s1 = 'result'
print (s1, eval(s1))
solve2by3() : parallel input.
input =
(-63, 42, -6)
(36, -24, 32)
checkDirectionNumbers() : 3 rows form a tent.
input of solve3by4() =
(5, 3, -2, 1)
(-1, 12, -8, 1)
(37, 15, -10, 1)
result NoneInput was invalid. Rotate input left and try again.
# python code.
input = [
[ 3, -2, 1, 5],
[12, -8, 1, -1],
[15, -10, 1, 37],
]
result = solve3by4 (input)
s1 = 'result'
print (s1, eval(s1))
solve2by3() : empty column in input.
input =
(0, 9, 63)
(0, 12, -36)
checkDirectionNumbers() : 3 rows form a tent.
input of solve3by4() =
(3, -2, 1, 5)
(12, -8, 1, -1)
(15, -10, 1, 37)
result NoneInput was invalid. Rotate input left and try again.
input = [
[ -2, 1, 5, 3],
[ -8, 1, -1, 12],
[-10, 1, 37, 15],
]
result = solve3by4 (input)
s1 = 'result'
print (s1, eval(s1))
result (1.5, 0, 0)Without rotation: and
With rotation left: and
With another rotation left: and
# python code:
C, D, A = (1.5, 0, 0) ; B = 1
A, B, C, D
(0, 1, 1.5, 0)Equation of plane is: or
A better method
|
There are four unknown values: Create matrix 4 by 5: # python code.
pt1 = x1,y1,z1 = (5, 3, -2)
pt2 = x2,y2,z2 = (-1, 12, -8)
pt3 = x3,y3,z3 = (37, 15, -10)
input = []
for (x_,y_,z_) in (pt1,pt2,pt3) :
x,y,z = [ dD(v) for v in (x_,y_,z_) ]
input += [ [ x,y,z,1,0 ] ]
# For valid plane at least one of A,B,C must be non-zero.
# For last condition let A + B + C = 5.
input += [ [ 1,1,1,0,-5 ] ]
A,B,C,D = solveMbyN(input)
print (input)
print ( '({})x + ({})y + ({})z + ({}) = 0'.format(A,B,C,D) )
[[ 5, 3, -2, 1, 0], # 5A + 3B - 2C + 1D + 0 = 0
[-1, 12, -8, 1, 0], # -1A + 12B - 8C + 1D + 0 = 0
[37, 15, -10, 1, 0], # 37A + 15B - 10C + 1D + 0 = 0
[ 1, 1, 1, 0, -5]] # 1A + 1B + 1C + 0D - 5 = 0
(0)x + (2)y + (3)z + (0) = 0Equation of plane is: |
Solving M by (M+1)
Below is python code containing function solveMbyN (input). The function accepts as input
a 4 by 5 matrix (or greater) like that described in the code comments.
This function is recursive, calling itself with M being reduced by 1 with each recursive invocation until the matrix is size 3 by 4 in which case function solve3by4() is called.
# python code
import decimal
Decimal = decimal.Decimal
getcontext = decimal.getcontext
def reduceRow (row) :
'''
This function calculates the max(abs) of all values in row,
divides all values by the max(abs) and returns the result.
[27, -15, 42] becomes [27/42, -15/42, 42/42].
Very small values are converted to zero.
To invoke:
output = reduceRow (row)
output is list or None
'''
if False in [ isinstance(v,Decimal) for v in row ] :
print ('reduceRow: non Decimal in input.', { type(v) for v in row })
return None
max = sorted([ abs(v) for v in row ])[-1]
row = [ v/max for v in row ]
almostZero = Decimal('1e-' + str( getcontext().prec ))
row = [ (v, Decimal(0))[abs(v) < almostZero] for v in row ]
return row
enable_reduceRow = 0
def solveMbyN (input) :
'''
input represents system:
a0*w + b0*x + c0*y + d0*z + e0 = 0
a1*w + b1*x + c1*y + d1*z + e1 = 0
a2*w + b2*x + c2*y + d2*z + e2 = 0
a3*w + b3*x + c3*y + d3*z + e3 = 0
or greater.
This solves a matrix of M rows by N columns where N = M+1 and M >= 2
input = [
(a0,b0,c0,d0,e0),
(a1,b1,c1,d1,e1),
(a2,b2,c2,d2,e2),
(a3,b3,c3,d3,e3),
]
To invoke:
w,x,y,z = solveMbyN (input)
Function solveMbyN () may return None.
If input is size 15 by 16:
v1,v2,v3, .... ,v14,v15 = solveMbyN (input)
input is not changed by this function.
'''
def solveMbyN_(input) :
input = [ list(v) for v in input ]
# input is now local, hard copy of original input.
# This ensures that original input is not changed by this function.
numberOfRows = len(input)
numberOfColumns = numberOfRows+1
if numberOfRows < 2 :
print ('solveMbyN()! len(input) < 2.')
return None
if numberOfRows == 2 : return solve2by3(input)
if numberOfRows == 3 : return solve3by4(input)
for row in range (0, numberOfRows) :
if len(input[row]) != numberOfColumns :
print ('solveMbyN()! row with bad length.')
print (' row number',row,'of',numberOfRows,'rows has length',len(input[row]),'.')
return None
if True not in [ bool(v) for v in input[row][:-1] ] :
print ('solveMbyN()! empty row in input, row number',row,'of',numberOfRows,'rows.')
return None
for column in range (0, numberOfRows) :
sum = 0
for row in range (0, numberOfRows) :
sum = bool(input[row][column])
if sum : break
if not sum :
print ('solveMbyN()! empty column in input. column number',column,'of',numberOfRows,'columns.')
return None
for column in (numberOfRows,) :
sum = 0
for row in range (0, numberOfRows) :
sum = bool(input[row][column])
if sum : break
if not sum :
# Empty column. Trivial solution is valid.
return (0,) * numberOfRows
if enable_reduceRow :
# For matrices greater than 10 by 11 enable this piece of code.
for row in range (0, numberOfRows) :
data = reduceRow (input[row])
if isinstance(data,list) :
input[row] = data
# Arrange input if necessary so that a0 is non-zero.
if not input[0][0] :
for p in range (1, numberOfRows) :
if input[p][0] :
input[p], input[0] = input[0], input[p]
break
# The matrix is:
# [a0,b0,c0,d0,e0], with a0 non-zero,
# [a1,b1,c1,d1,e1],
# [a2,b2,c2,d2,e2],
# [a3,b3,c3,d3,e3],
# Process rows so that a1, a2, a3, .... become zero.
a0 = input[0][0]
for p in range (1, numberOfRows) :
ap = input[p][0]
if ap :
L0 = [ input[0][q]*ap for q in range (0, numberOfColumns) ]
Lp = [ input[p][q]*a0 for q in range (0, numberOfColumns) ]
L_ = [ L0[q]-Lp[q] for q in range (0, numberOfColumns) ]
if L_[0] :
# This should not happen.
print ('solveMbyN()! internal error 1.')
return None
input[p] = L_
# The matrix is:
# [a0, b0, c0, d0, e0], with a0 non-zero,
# [ 0,b1_,c1_,d1_,e1_],
# [ 0,b2_,c2_,d2_,e2_],
# [ 0,b3_,c3_,d3_,e3_],
data1 = [ input[p][1:] for p in range (1, numberOfRows) ]
# data1 = [
# [b1_,c1_,d1_,e1_],
# [b2_,c2_,d2_,e2_],
# [b3_,c3_,d3_,e3_] ]
data2 = solveMbyN(data1) # Here is where function solveMbyN() calls itself.
if data2 == None : return None
topRow = input[0][1:]
# b0, c0, d0, e0 topRow
# x, y, z data2
listOfProducts = [ topRow[p]*data2[p] for p in range (0, len(data2)) ] + topRow[-1:]
# listOfProducts = [ b0*x, c0*y, d0*z, e0 ]
sumOfProducts = [ sum for sum in (0,) for p in listOfProducts for sum in (sum+p,) ][-1]
# sumOfProducts = [ b0*x, b0*x+c0*y, b0*x+c0*y+d0*z, b0*x+c0*y+d0*z+e0 ][-1]
# sumOfProducts = b0*x + c0*y + d0*z + e0
# a0*w + b0*x + c0*y + d0*z + e0 = 0
# a0*w + sumOfProducts = 0
w = -sumOfProducts/a0 # Here is why a0 must be non-zero.
return (w,) + data2
output = error = ''
try : output = solveMbyN_(input)
except : error = sys.exc_info()[:2]
if (output == None) or error :
if error :
print ('solveMbyN()!')
print (' error detected in processing.')
print (' ', error)
if len(input) >= 4 :
print (' input of solveMbyN() with',len(input),'rows =')
for row in input : print (' ', row)
return None
return output
Below are examples of invocation with both good data and bad data.
Invocation with good data:
L1 = [
[Decimal('-870442133162'), Decimal('239132906684'), Decimal('397660499756'), Decimal('788825405004'), Decimal('156830886652'), Decimal('-87096140169')],
[Decimal('-112130420352'), Decimal('-93605595828'), Decimal('-185262083472'), Decimal('-93369903383'), Decimal('-497973505065'), Decimal('-766710012513')],
[Decimal('-142983492168'), Decimal('619713461197'), Decimal('-608752759383'), Decimal('-448477443042'), Decimal('-281161661751'), Decimal('-799463977245')],
[Decimal('572854919541'), Decimal('-148673693908'), Decimal('341291756040'), Decimal('362403188059'), Decimal('-202136092949'), Decimal('-429932229578')],
[Decimal('157632861972'), Decimal('330790263276'), Decimal('-836474627955'), Decimal('644295395386'), Decimal('-595590967129'), Decimal('-392835045727')]
]
output = solveMbyN(L1)
print (output)
The following results were produced with decimal precision set at 50: (
Decimal('-0.06331410760212760088313271882866553044211194694576'), Decimal('1.0969089506763419155148060427588009931309074487534'), Decimal('1.0837038580207682607126722016017867670831200359767'), Decimal('-0.42989566124678842791674322699930461340596671792215'), Decimal('-2.0541601084281682582146753421426610779297051535362')
)
|
Invocation with bad or invalid data:
output = solveMbyN([
[-4, -6, 3, -4, -8, -8],
[1, 0, 2, 5, 1, 7],
[9, -3, -8, 4, 7, -5],
[1, -9, 5, -2, 5, -2],
[1, -3, -6, -3, -6, 6]
])
print (output)
# With each step towards solve2by3() the length of each number in digits can theoretically double.
solve2by3() : parallel input.
input =
(-181440, 181440, -101088)
(90720, -90720, 406944)
checkDirectionNumbers() : 3 rows form a tent.
input of solve3by4() =
[-756, -1176, 0, -1872]
[-324, -744, 240, -936]
[-324, -384, -120, -264]
input of solveMbyN() with 4 rows =
[-6, 11, 16, -4, 20]
[-66, -5, -20, -44, -92]
[-42, 23, -12, 12, -16]
[-18, -21, -16, -32, 16]
input of solveMbyN() with 5 rows =
[-4, -6, 3, -4, -8, -8]
[1, 0, 2, 5, 1, 7]
[9, -3, -8, 4, 7, -5]
[1, -9, 5, -2, 5, -2]
[1, -3, -6, -3, -6, 6]
None
Provided that numbers are small, integers, floats and Decimal objects produce the same results:
|
Sphere
In cartesian coordinate geometry of three dimensions a sphere is represented by equation:
On the surface of a certain sphere there are 4 known points:
# python code
point1 = (13,7,20)
point2 = (13,7,4)
point3 = (13,-17,4)
point4 = (16,4,4)
What is equation of sphere?
Rearrange equation of sphere to prepare for creation of input matrix:
Create input matrix of size 4 by 5:
# python code
input = []
for (x,y,z) in (point1, point2, point3, point4) :
input += [ ( x, y, z, 1, (x**2 + y**2 + z**2) ) ]
print (input)
[ (13, 7, 20, 1, 618),
(13, 7, 4, 1, 234),
(13, -17, 4, 1, 474),
(16, 4, 4, 1, 288), ] # Matrix containing 4 rows with 5 members per row.# python code
result = solveMbyN(input)
print (result)
(-8.0, 10.0, -24.0, -104.0)Equation of sphere is :
Quintic function

A quintic function is defined by 6 points:
What is
are 6 unknowns.
# python code:
pt1 = x1,y1 = -8,0
pt2 = x2,y2 = -6,0
pt3 = x3,y3 = -3,0
pt4 = x4,y4 = 1,0
pt5 = x4,y5 = 3,0
pt6 = x6,y6 = 5,10
input = []
for pt in (pt1,pt2,pt3,pt4,pt5,pt6) :
x,y = pt
input += [[ x**5, x**4, x**3, x**2, x, 1, -y ]]
print (input)
[[-32768, 4096, -512, 64, -8, 1, 0],
[ -7776, 1296, -216, 36, -6, 1, 0],
[ -243, 81, -27, 9, -3, 1, 0],
[ 1, 1, 1, 1, 1, 1, 0],
[ 243, 81, 27, 9, 3, 1, 0],
[ 3125, 625, 125, 25, 5, 1, -10]]result = solveMbyN (input)
s1 = 'result'
print (s1, eval(s1))result (0.0010926573426573423, 0.014204545454545447, 0.027316433566433533,
-0.18028846153846156, -0.3343531468531468, 0.47202797202797203)From these results the following ratios may be deduced:
Resistive network
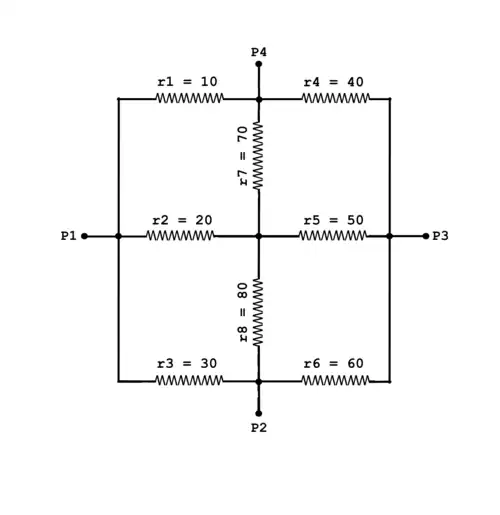
![]() A resistive network containing 8 resistors is connected as shown in Figure 1. What is resistance between points |
Solve for 8 Branch Currents
![]() At any point to which 3 or more conductors are connected, sum of currents = 0. At point currents flow towards point; current flows away from point. In any closed loop sum of voltages = 0. In loop containing points voltages are clockwise; voltage is counter-clockwise. Direction of flow through is assumed and is subject to correction. Voltage across Using
# Python code:
r1,r2,r3,r4,r5,r6,r7,r8 = 10,20,30,40,50,60,70,80
input = []
# e1 = e2 + e7
# 10a = 20b + 70g
# 10a - 20b + 0c + 0d + 0e + 0f - 70g + 0h + 0 = 0
input += [[r1, - r2, 0, 0, 0, 0, - r7, 0, 0]]
# e3 = e2 + e8
# 30c = 20b + 80h
# 0a - 20b + 30c + 0d + 0e + 0f + 0g - 80h + 0 = 0
input += [[0, - r2, r3, 0, 0, 0, 0, - r8, 0]]
# e5 = e7 + e4
# 50e = 70g + 40d
# 0a + 0b + 0c - 40d + 50e + 0f - 70g + 0h + 0 = 0
input += [[0, 0, 0, - r4, r5, 0, - r7, 0, 0]]
# e5 = e8 + e6
# 50e = 80h + 60f
# 0a + 0b + 0c + 0d + 50e - 60f + 0g - 80h + 0 = 0
input += [[0, 0, 0, 0, r5, - r6, 0, - r8, 0]]
# i7 + i5 + i8 = i2
# g + e + h = b
# 0a - 1b + 0c + 0d + 1e + 0f + 1g + 1h + 0 = 0
input += [[0 ,- 1, 0, 0, 1, 0, 1, 1, 0]]
# i4 = i1 + i7
# d = a + g
# -1a + 0b + 0c + 1d + 0e + 0f - 1g + 0h + 0 = 0
input += [[-1, 0, 0, 1, 0, 0, - 1, 0, 0]]
# i6 = i3 + i8
# f = c + h
# 0a + 0b - 1c + 0d + 0e + 1f + 0g - 1h + 0 = 0
input += [[0, 0, - 1, 0, 0, 1, 0, - 1, 0]]
# Total input current = 1
# a + b + c = 1
# 1a + 1b + 1c + 0d + 0e + 0f + 0g + 0h - 1 = 0
input += [[1, 1, 1, 0, 0, 0, 0, 0, - 1]]
This last entry can contain almost any arbitrary values. For example: # Python code:
# i7 = 2.3
input += [[0, 0, 0, 0, 0, 0, 1, 0, - 2.3]]
# e5 = 1.9
input += [[0, 0, 0, 0, r5, 0, 0, 0, - 1.9]]
Changing this last entry changes all values of However, the ratio remains constant.
i1,i2,i3,i4,i5,i6,i7,i8 = values_of_i = solveMbyN (input)
s1 = 'values_of_i' ; print(s1,eval(s1))
s1 = 'i1 + i2 + i3' ; print(s1,eval(s1))
values_of_i (0.45727389222364606, 0.3065353746543468, 0.23619073312200717,
0.4350171983543536, 0.31685438726647336, 0.24812841437917316,
-0.022256693869292507, 0.011937681257165982)
i1 + i2 + i3 1.0has negative value. Reverse to make all branch currents positive. |
Make all Branch Currents positive
![]() Make positive and check results. # Python code
i7 *= -1
values_of_e = e1,e2,e3,e4,e5,e6,e7,e8 = [
eval(s1)
for s in '12345678'
for s1 in [ 'i' + s + '*r' + s ]
]
s1 = 'values_of_e'
print(s1,eval(s1))
values_of_e [ 4.572738922236461, 6.130707493086937,
7.085721993660215, 17.400687934174144,
15.842719363323669, 14.88770486275039,
1.5579685708504756, 0.9550145005732785]# python code
t1 = (
'e1+e7-e2', # e1 + e7 should equal e2
'e2+e8-e3', # e2 + e8 should equal e3
'e7+e5-e4', # e7 + e5 should equal e4
'e8+e6-e5', # e8 + e6 should equal e5
'e1+e4-(e2+e5)', # e1 + e4 should equal e2 + e5
'e1+e4-(e3+e6)', # e1 + e4 should equal e3 + e6
'e1+e7+e8-e3', # e1 + e7 + e8 should equal e3
'e7+e8+e6-e4', # e7 + e8 + e6 should equal e4
'i1-i7-i4', # i1 should equal i7 + i4
'i6-i3-i8', # i6 should equal i3 + i8
'i2+i7-(i8+i5)', # i2 + i7 should equal i8 + i5
'i1+i2+i3 - (i4+i5+i6)', # Total input current should
# equal total output current.
)
for s1 in t1 :
print(s1,eval(s1))
e1+e7-e2 -8.881784197001252e-16
e2+e8-e3 0.0
e7+e5-e4 0.0
e8+e6-e5 0.0
e1+e4-(e2+e5) 0.0
e1+e4-(e3+e6) 0.0
e1+e7+e8-e3 -8.881784197001252e-16
e7+e8+e6-e4 0.0
i1-i7-i4 -5.551115123125783e-17
i6-i3-i8 6.938893903907228e-18
i2+i7-(i8+i5) 0.0
i1+i2+i3 - (i4+i5+i6) 0.0
|
Compute R
# Python code
E1 = e3+e6
I1 = i1 + i2 + i3
R1 = E1/I1
s1 = 'R1' ; print(s1,eval(s1))
E2 = e1 + e7 + e5
I2 = i4 + i5 + i6
R2 = E2/I2
s1 = 'R2' ; print(s1,eval(s1))
R1 21.973426856410605
R2 21.973426856410605
|
Solving big matrices
A big matrix is one of size greater than 10 by 11.
With each recursive call of solveMbyN() the size of each value in decimal digits can theoretically double. Python's integer math enjoys infinite precision. If your original matrix is of size 32 by 33, and each value in the matrix is an int of 1 decimal digit, function solve2by3() can be called with ints of size 2**30 (1,073,741,824) decimal digits.
Floats can be used instead of ints, but the limited precision of floats may not provide a desirable level of accuracy in the result.
Python's decimal objects are a good compromise and function reduceRow() above is an attempt to keep the size of each member manageable.
Function reduceRow() works well. However, as with all operations involving python's decimal objects, you need to pay careful attention to precision and accuracy of the results.
On my Mac the following python code generates a matrix of size 100 by 101 and calculates the result containing 100 values in about 1.5 seconds, including the time to generate 10,100 random numbers, each containing up to 12 decimal digits with the decimal point in a random position, and including the time to test output over 100 rows to verify that all calculated values of the solution satisfy each row.
In function solveMbyN() above find line:
if 0 : # For matrices greater than 10 by 11 enable this piece of code.
Change it to:
if 1 : # For matrices greater than 10 by 11 enable this piece of code.
Then:
from random import getrandbits
from decimal import *
import sys
getcontext().prec=50 # Set precision to 50.
numRows=100
def randomNumber():
# 1 invocation in 256 returns 0.
if not (getrandbits(10) & 0xFF) : return Decimal(0)
return [ w
for q in [ getrandbits(10) & 1]
for sign in [ (-1,1)[q] ]
for numberOfDecimalPlaces in [ getrandbits(10) & 0xF ]
for s1 in [ str(getrandbits(50))[-12:] ]
for s2 in [ '0'*12+s1 ]
for posn in [ len(s2)-numberOfDecimalPlaces ]
for w in [ sign*Decimal(s2[:posn]+'.'+s2[posn:]) ]
][0]
data = [[ randomNumber() for p in range(numRows+1) ]
for p in range (numRows)
]
datan = sorted([ v for row in data for v in row if v < 0 ])
datap = sorted([ v for row in data for v in row if v >= 0 ])
print ('A small sample of the random numbers in data:')
print ('+ve values:',len(datap), ',', datap[:2],'\n ',datap[-2:])
print ('-ve values:',len(datan), ',', datan[:2],'\n ',datan[-2:])
output = solveMbyN(data)
print ('A small sample of the solutions:')
print ('output[0] =', output[0])
print ('output[19] =', output[19])
print ('output[59] =', output[59])
print ('output[99] =', output[99])
A small sample of the random numbers in data:
+ve values: 5021 , [Decimal('1.16871265E-7'), Decimal('1.73721245E-7')]
[Decimal('998523464710'), Decimal('999768605679')]
-ve values: 5079 , [Decimal('-991079944209'), Decimal('-989786083110')]
[Decimal('-4.10272824E-7'), Decimal('-2.38664537E-7')]
A small sample of the solutions:
output[0] = 0.43689400018920695253771832432651757885163362928745
output[19] = 0.19867480862268284151047885891372314311902973127033
output[59] = 0.46169681824826309421940885550155275946668017604646
output[99] = -0.020598220802233733529683040085023443421113627790464
Testing results
Data input to function solveMbyN() is an array of 100 rows, each row containing 101 numbers.
[ [v0_0, v0_1, v0_2, ..... v0_98,v0_99,v0_100], ....... [v99_0,v99_1,v99_2, ...... v99_98,v99_99,v99_100],] ]
Data received from function solveMbyN() is an array of 100 numbers.
[ s0,s1,s2, ...... s98,s99 ]
The first row is tested with the solutions by;
L2 = [ v0_0*s0, v0_1*s1, v0_2*s2, ..... v0_98*s98,v0_99*s99,v0_100 ]
sum is the sum of all items in L2.
sum is appended to L1 and the process is repeated for all 100 rows.
L1 = []
for row in data :
# a, b, c, d, e, f, g ....... # row
# u, v, w, x, y, z # output
L2 = [ row[p]*t1[p] for t1 in (output+(1,),) for p in range (0, len(row)) ]
# L2 = [a*u , b*v , c*w , d*x , e*y , f*z , g]
sum = [ sum for sum in [0] for p in L2 for sum in [sum+p] ][-1]
# sum = [a*u, a*u + b*v, a*u + b*v + c*w, a*u + b*v + c*w + d*x, a*u + b*v + c*w + d*x + e*y,
# a*u + b*v + c*w + d*x + e*y + f*z, a*u + b*v + c*w + d*x + e*y + f*z + g][-1]
# sum = a*u + b*v + c*w + d*x + e*y + f*z + g
# sum is the sum of all items in L2
L1 += [abs(sum)]
L1a = sorted(L1)
print (len(L1a), L1a[0], L1a[-1])
Ideally sum should be zero.
In practice it's extremely unlikely that sum will be zero. My results typically gave values close to
100 4.1065149609E-38 9.6425614873452398368906E-25
The worst of the results above was 23 zeroes after the decimal point.
Better results can be achieved by increasing precision.
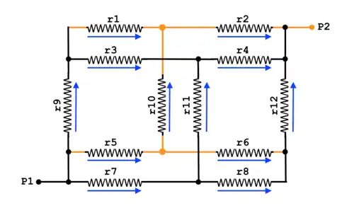
Cubic Resistive Network
![]() Blue arrows show assumed direction of current. A resistive network containing 12 resistors is connected as shown in Figure 1.
# Python code:
values_of_r = r1,r2,r3,r4,r5,r6,r7,r8,r9,r10,r11,r12 = 10,20,30,40,50,60,70,80,90,100,110,120
|
Solve for 12 Branch Currents
Create matrix 12 by 13
# Python code:
input = [
[10, 20, -30, -40, 0, 0, 0, 0, 0, 0, 0, 0, 0], # e1 + e2 = e3 + e4
[ 0, 0, 0, 0, 50, 60, -70, -80, 0, 0, 0, 0, 0], # e5 + e6 = e7 + e8
[ 0, 0, 0, 40, 0, 0, 0, -80, 0, 0, 110, -120, 0], # e11 + e4 = e8 + e12
[10, 0, 0, 0, -50, 0, 0, 0, 90, -100, 0, 0, 0], # e9 + e1 = e5 + e10
[ 0, 0, 0, 0, 1, -1, 0, 0, 0, -1, 0, 0, 0], # i5 = i10 + i6
[ 0, 0, 0, 0, 0, 0, 1, -1, 0, 0, -1, 0, 0], # i7 = i11 + i8
[-1, 0, -1, 0, 0, 0, 0, 0, 1, 0, 0, 0, 0], # i9 = i1 + i3
[ 0, 0, -1, 1, 0, 0, 0, 0, 0, 0, -1, 0, 0], # i4 = i3 + i11
[-1, 1, 0, 0, 0, 0, 0, 0, 0, -1, 0, 0, 0], # i2 = i1 + i10
[ 0, 0, 0, 0, 0, -1, 0, -1, 0, 0, 0, 1, 0], # i12 = i6 + i8
[ 0, -1, 0, -1, 1, 0, 1, 0, 1, 0, 0, -1, 0], # i9 + i5 + i7 = i2 + i4 + i12
[ 0, 0, 1, 0, 0, 0, 0, 0, 0, 0, 0, 0, -1.6] # i3 = 1.6
]
i1,i2,i3,i4,i5,i6,i7,i8,i9,i10,i11,i12 = values_of_i = solveMbyN (input)
s1 = 'values_of_i'
print(s1,eval(s1))
This matrix failed:
solve2by3() : empty row in input.
input =
(0, 0, 0)
(90533116137774317568000000000000000000000000000000000000000000, -84449318308603494400000000000000000000000000000000000000000000, 1.4228848407261846e+61)
checkDirectionNumbers() : 2 rows parallel, 1 and 2.
input of solve3by4() =
[38760268800000000000000000000, 593753233920000000000000000000, -569385344000000000000000000000, 0]
[620164300800000000000000000000000000, 9500051742720000000000000000000000000, -9110165504000000000000000000000000000, 0]
[153839206400000000000000000000000, 20882470400000000000000000000000, -81126144000000000000000000000000, -3.67098806272e+32]Try again
# Python code:
input = [
[10, 20, -30, -40, 0, 0, 0, 0, 0, 0, 0, 0, 0], # e1 + e2 = e3 + e4
[ 0, 0, 0, 0, 50, 60, -70, -80, 0, 0, 0, 0, 0], # e5 + e6 = e7 + e8
[ 0, 0, 0, 40, 0, 0, 0, -80, 0, 0, 110, -120, 0], # e11 + e4 = e8 + e12
[10, 0, 0, 0, -50, 0, 0, 0, 90, -100, 0, 0, 0], # e9 + e1 = e5 + e10
[ 0, 0, 0, 0, 1, -1, 0, 0, 0, -1, 0, 0, 0], # i5 = i10 + i6
[ 0, 0, 0, 0, 0, 0, 1, -1, 0, 0, -1, 0, 0], # i7 = i11 + i8
[-1, 0, -1, 0, 0, 0, 0, 0, 1, 0, 0, 0, 0], # i9 = i1 + i3
[ 0, 0, -1, 1, 0, 0, 0, 0, 0, 0, -1, 0, 0], # i4 = i3 + i11
[-1, 1, 0, 0, 0, 0, 0, 0, 0, -1, 0, 0, 0], # i2 = i1 + i10
[ 0, 0, 0, 0, 0, -1, 0, -1, 0, 0, 0, 1, 0], # i12 = i6 + i8
#[ 0, -1, 0, -1, 1, 0, 1, 0, 1, 0, 0, -1, 0], # i9 + i5 + i7 = i2 + i4 + i12 DELETED.
[10, 20, 0, 0, 0, 0, -70, -80, 90, 0, 0, -120, 0], # e9 + e1 + e2 = e7 + e8 + e12 ADDED.
[ 0, 0, 1, 0, 0, 0, 0, 0, 0, 0, 0, 0, -1.6] # i3 = 1.6
]
import decimal
dD = decimal.Decimal
dgt = decimal.getcontext()
Precision = dgt.prec = 30
Tolerance = dD("1e-" + str(Precision-2))
# Convert all values in input to decimal objects with precision of 30.
input = [ [ dD(str(p)) for p in v ] for v in input ]
i1,i2,i3,i4,i5,i6,i7,i8,i9,i10,i11,i12 = values_of_i = solveMbyN (input)
# values_of_i
5.5027171492204899777282850777 9.3809275973899113038721525414 1.5999999999999999999999999999 # i3 should be 1.6.
4.8661430860000781463681475402 6.12901340210213730316883522816 2.25080295393271597702496776458
4.68526862814050716992927753670 1.41912554214042902356112999643 7.10271714922048997772828507766
3.87821044816942132614386746358 3.26614308600007814636814754027 3.66992849607314500058609776103Compute R
# python code
values_of_e = e1,e2,e3,e4,e5,e6,e7,e8,e9,e10,e11,e12 = [ (i*r) for (i,r) in zip(values_of_i, values_of_r) ]
values_of_e
55.0271714922048997772828507770 187.618551947798226077443050828 47.9999999999999999999999999970
194.645723440003125854725901608 306.450670105106865158441761408 135.048177235962958621498065875
327.968803969835501895049427569 113.530043371234321884890399714 639.244543429844097995545656989
387.821044816942132614386746358 359.275739460008596100496229430 440.391419528777400070331731324should be or E1 = e5 + e10 + e2
I1 = i9 + i5 + i7
R1 = E1/I1
s1 = 'R1' ; print(s1,eval(s1))
E2 = e7 + e8 - e6 + e10 - e1 + e3 + e4
I2 = i2 + i4 + i12
R2 = E2/I2
s1 = 'R2' ; print(s1,eval(s1))
R1 49.2208688540148837936367036806
R2 49.2208688540148837936367036803Display results with precision of 28: dgt.prec = 28
R1 += 0 ; R2 += 0
dgt.prec = Precision
s1 = 'R1' ; print(s1,eval(s1))
s1 = 'R2' ; print(s1,eval(s1))
R1 49.22086885401488379363670368
R2 49.22086885401488379363670368
|
Review
In matrix all values and are included.
Testing was done with the following lines substituted for last line of matrix:
# python code
[ 0, 0, 0, 0, 0, 0, 1, 0, 0, 0, 0, 0, -3.15] # i7 = 3.15
[ 0, 0, 0, r4, 0, 0, 0, 0, 0, 0, 0, 0, -6 ] # e4 = 6
[ 0, 0, r3, 0, 0, 0, 0, r8, 0, 0, 0, 0, -5 ] # e3 + e8 = 5
All tests produced a consistent value of
Checking
Examples of current nodes
|
|
Examples of voltage loops
|
Python code
t1 = (
# 3 nodes on top
'i1 + i10 - i2',
'i1 + i3 - i9',
'i3 + i11 - i4',
# 3 nodes on bottom
'i10 + i6 - i5',
'i11 + i8 - i7',
'i6 + i8 - i12',
# Total input current equals total output current.
'i5 + i7 + i9 - i2 - i4 - i12',
# Voltage loops
# top
'e1 + e2 - e4 - e3',
# bottom
'e5 + e6 - e8 - e7',
# 2 sides in background
'e9 + e1 - e10 - e5',
'e10 + e2 - e12 - e6',
# 2 sides in foreground
'e9 + e3 - e11 - e7',
'e11 + e4 - e12 - e8',
# Some elaborate loops.
'e8 - e6 + e10 + e2 - e4 - e3 - e9 + e7',
'e10 + e2 - e12 - e8 + e11 - e3 - e9 + e5',
)
Result of each of the above calculations should be
Because of small rounding errors, result may not be exactly
See values_of_i and values_of_e above.
This code verifies that result is close enough to to be acceptable.
For example:
sum of positive values.
should be
# python code
import re
for str1 in t1 :
str2 = re.sub ('\+', ';+', str1)
str2 = re.sub ('\-', ';-', str2)
L1 = str2.split(';')
positives = ''.join([ v for v in L1 if '-' not in v ])
result = eval(str1)
v1 = eval( positives )
status = (abs(result) < (v1*Tolerance))
str3 = (str1+(' '*40))[:42]
str4 = ((' '*10) + str(result))[-10:]
str5 = '{}{} {}'.format(str3,str4,status)
print ( str5 )
| Calculation | Result | Result Acceptable |
|---|---|---|
Big Matrix 64 by 65
![]() Positive current flow is assumed to be from bottom to top or from left to right. A network containing 64 resistors is connected as shown in diagram. What is resistance R between points P1, P2? # python code
values_of_R = (
R10, R11, R12, R13, R14, R15, R16, R17, R18, R19,
R20, R21, R22, R23, R24, R25, R26, R27, R28, R29,
R30, R31, R32, R33, R34, R35, R36, R37, R38, R39,
R40, R41, R42, R43, R44, R45, R46, R47, R48, R49,
R50, R51, R52, R53, R54, R55, R56, R57, R58, R59,
R60, R61, R62, R63, R64, R65, R66, R67, R68, R69,
R70, R71, R72, R73,
) = [ v for v in range (100,731,10) ]
While this resistive circuit may be very theoretical, it lends itself well to the creation of a big matrix, 64 by 65, meaning that there are 64 resistors and 64 simultaneous equations to be solved. |
Create matrix
An examination of the circuit produces the following conditions:
# python code
iconditions = [
"+ i10 + i70 - i44" , "+ i11 - i10 - i49" , "+ i12 - i11 - i54",
"+ i13 - i12 - i59" , "+ i14 - i13 - i64" , "+ i15 + i44 - i43",
"+ i16 + i49 - i15 - i48 - i70" , "+ i17 + i54 - i16 - i53" , "+ i18 + i59 - i17 - i58",
"+ i19 + i64 + i71 - i18 - i63" , "+ i69 - i19 - i68" , "+ i20 + i43 - i42",
"+ i21 + i48 - i20 - i47" , "+ i22 + i53 - i21 - i52" , "+ i23 + i58 - i22 - i57",
"+ i24 + i63 - i23 - i62" , "+ i68 - i24 - i67" , "+ i25 + i42 - i41",
"+ i26 + i47 - i25 - i46" , "+ i27 + i52 - i26 - i51" , "+ i28 + i57 - i27 - i56",
"+ i29 + i62 - i28 - i61" , "+ i67 - i29 - i66" , "+ i30 + i41 - i40",
"+ i31 + i46 - i30 - i45 - i72" , "+ i32 + i51 - i31 - i50" , "+ i33 + i56 - i32 - i55",
"+ i34 + i61 + i73 - i33 - i60" , "+ i66 - i34 - i65" , "+ i36 + i45 - i35",
"+ i37 + i50 - i36" , "+ i38 + i55 - i37" , "+ i39 + i60 - i38",
"+ i65 - i39 - i73"
]
sx = 'len(iconditions)' ; print (sx, '=', eval(sx))
len(iconditions) = 34econditions = [
"+ e40 + e30 - e35 - e45" , "+ e41 + e25 - e30 - e46" , "+ e42 + e20 - e25 - e47",
"+ e43 + e15 - e20 - e48" , "+ e44 + e10 - e15 - e49" , "+ e45 + e31 - e36 - e50",
"+ e46 + e26 - e31 - e51" , "+ e47 + e21 - e26 - e52" , "+ e48 + e16 - e21 - e53",
"+ e49 + e11 - e16 - e54" , "+ e50 + e32 - e37 - e55" , "+ e51 + e27 - e32 - e56",
"+ e52 + e22 - e27 - e57" , "+ e53 + e17 - e22 - e58" , "+ e54 + e12 - e17 - e59",
"+ e55 + e33 - e38 - e60" , "+ e56 + e28 - e33 - e61" , "+ e57 + e23 - e28 - e62",
"+ e58 + e18 - e23 - e63" , "+ e59 + e13 - e18 - e64" , "+ e60 + e34 - e39 - e65",
"+ e61 + e29 - e34 - e66" , "+ e62 + e24 - e29 - e67" , "+ e63 + e19 - e24 - e68",
"+ e64 + e14 - e19 - e69" , "+ e44 + e70 - e15" , "+ e64 + e14 - e71",
"+ e40 + e30 - e72" , "+ e60 + e73 - e39"
]
sx = 'len(econditions)' ; print (sx, '=', eval(sx))
len(econditions) = 29In iconditions and econditions there are 63 conditions that include all values of i and e. These 63 conditions are used to create matrix.
The 64th condition is added manually.
The matrix is:
matrix = [
[1,0,0,0,0,0,0,0,0,0,0,0,0,0,0,0,0,0,0,0,0,0,0,0,0,0,0,0,0,0,0,0,0,0,-1,0,0,0,0,0,0,0,0,0,0,0,0,0,0,0,0,0,0,0,0,0,0,0,0,0,1,0,0,0,0,],
[-1,1,0,0,0,0,0,0,0,0,0,0,0,0,0,0,0,0,0,0,0,0,0,0,0,0,0,0,0,0,0,0,0,0,0,0,0,0,0,-1,0,0,0,0,0,0,0,0,0,0,0,0,0,0,0,0,0,0,0,0,0,0,0,0,0,],
[0,-1,1,0,0,0,0,0,0,0,0,0,0,0,0,0,0,0,0,0,0,0,0,0,0,0,0,0,0,0,0,0,0,0,0,0,0,0,0,0,0,0,0,0,-1,0,0,0,0,0,0,0,0,0,0,0,0,0,0,0,0,0,0,0,0,],
[0,0,-1,1,0,0,0,0,0,0,0,0,0,0,0,0,0,0,0,0,0,0,0,0,0,0,0,0,0,0,0,0,0,0,0,0,0,0,0,0,0,0,0,0,0,0,0,0,0,-1,0,0,0,0,0,0,0,0,0,0,0,0,0,0,0,],
[0,0,0,-1,1,0,0,0,0,0,0,0,0,0,0,0,0,0,0,0,0,0,0,0,0,0,0,0,0,0,0,0,0,0,0,0,0,0,0,0,0,0,0,0,0,0,0,0,0,0,0,0,0,0,-1,0,0,0,0,0,0,0,0,0,0,],
[0,0,0,0,0,1,0,0,0,0,0,0,0,0,0,0,0,0,0,0,0,0,0,0,0,0,0,0,0,0,0,0,0,-1,1,0,0,0,0,0,0,0,0,0,0,0,0,0,0,0,0,0,0,0,0,0,0,0,0,0,0,0,0,0,0,],
[0,0,0,0,0,-1,1,0,0,0,0,0,0,0,0,0,0,0,0,0,0,0,0,0,0,0,0,0,0,0,0,0,0,0,0,0,0,0,-1,1,0,0,0,0,0,0,0,0,0,0,0,0,0,0,0,0,0,0,0,0,-1,0,0,0,0,],
[0,0,0,0,0,0,-1,1,0,0,0,0,0,0,0,0,0,0,0,0,0,0,0,0,0,0,0,0,0,0,0,0,0,0,0,0,0,0,0,0,0,0,0,-1,1,0,0,0,0,0,0,0,0,0,0,0,0,0,0,0,0,0,0,0,0,],
[0,0,0,0,0,0,0,-1,1,0,0,0,0,0,0,0,0,0,0,0,0,0,0,0,0,0,0,0,0,0,0,0,0,0,0,0,0,0,0,0,0,0,0,0,0,0,0,0,-1,1,0,0,0,0,0,0,0,0,0,0,0,0,0,0,0,],
[0,0,0,0,0,0,0,0,-1,1,0,0,0,0,0,0,0,0,0,0,0,0,0,0,0,0,0,0,0,0,0,0,0,0,0,0,0,0,0,0,0,0,0,0,0,0,0,0,0,0,0,0,0,-1,1,0,0,0,0,0,0,1,0,0,0,],
[0,0,0,0,0,0,0,0,0,-1,0,0,0,0,0,0,0,0,0,0,0,0,0,0,0,0,0,0,0,0,0,0,0,0,0,0,0,0,0,0,0,0,0,0,0,0,0,0,0,0,0,0,0,0,0,0,0,0,-1,1,0,0,0,0,0,],
[0,0,0,0,0,0,0,0,0,0,1,0,0,0,0,0,0,0,0,0,0,0,0,0,0,0,0,0,0,0,0,0,-1,1,0,0,0,0,0,0,0,0,0,0,0,0,0,0,0,0,0,0,0,0,0,0,0,0,0,0,0,0,0,0,0,],
[0,0,0,0,0,0,0,0,0,0,-1,1,0,0,0,0,0,0,0,0,0,0,0,0,0,0,0,0,0,0,0,0,0,0,0,0,0,-1,1,0,0,0,0,0,0,0,0,0,0,0,0,0,0,0,0,0,0,0,0,0,0,0,0,0,0,],
[0,0,0,0,0,0,0,0,0,0,0,-1,1,0,0,0,0,0,0,0,0,0,0,0,0,0,0,0,0,0,0,0,0,0,0,0,0,0,0,0,0,0,-1,1,0,0,0,0,0,0,0,0,0,0,0,0,0,0,0,0,0,0,0,0,0,],
[0,0,0,0,0,0,0,0,0,0,0,0,-1,1,0,0,0,0,0,0,0,0,0,0,0,0,0,0,0,0,0,0,0,0,0,0,0,0,0,0,0,0,0,0,0,0,0,-1,1,0,0,0,0,0,0,0,0,0,0,0,0,0,0,0,0,],
[0,0,0,0,0,0,0,0,0,0,0,0,0,-1,1,0,0,0,0,0,0,0,0,0,0,0,0,0,0,0,0,0,0,0,0,0,0,0,0,0,0,0,0,0,0,0,0,0,0,0,0,0,-1,1,0,0,0,0,0,0,0,0,0,0,0,],
[0,0,0,0,0,0,0,0,0,0,0,0,0,0,-1,0,0,0,0,0,0,0,0,0,0,0,0,0,0,0,0,0,0,0,0,0,0,0,0,0,0,0,0,0,0,0,0,0,0,0,0,0,0,0,0,0,0,-1,1,0,0,0,0,0,0,],
[0,0,0,0,0,0,0,0,0,0,0,0,0,0,0,1,0,0,0,0,0,0,0,0,0,0,0,0,0,0,0,-1,1,0,0,0,0,0,0,0,0,0,0,0,0,0,0,0,0,0,0,0,0,0,0,0,0,0,0,0,0,0,0,0,0,],
[0,0,0,0,0,0,0,0,0,0,0,0,0,0,0,-1,1,0,0,0,0,0,0,0,0,0,0,0,0,0,0,0,0,0,0,0,-1,1,0,0,0,0,0,0,0,0,0,0,0,0,0,0,0,0,0,0,0,0,0,0,0,0,0,0,0,],
[0,0,0,0,0,0,0,0,0,0,0,0,0,0,0,0,-1,1,0,0,0,0,0,0,0,0,0,0,0,0,0,0,0,0,0,0,0,0,0,0,0,-1,1,0,0,0,0,0,0,0,0,0,0,0,0,0,0,0,0,0,0,0,0,0,0,],
[0,0,0,0,0,0,0,0,0,0,0,0,0,0,0,0,0,-1,1,0,0,0,0,0,0,0,0,0,0,0,0,0,0,0,0,0,0,0,0,0,0,0,0,0,0,0,-1,1,0,0,0,0,0,0,0,0,0,0,0,0,0,0,0,0,0,],
[0,0,0,0,0,0,0,0,0,0,0,0,0,0,0,0,0,0,-1,1,0,0,0,0,0,0,0,0,0,0,0,0,0,0,0,0,0,0,0,0,0,0,0,0,0,0,0,0,0,0,0,-1,1,0,0,0,0,0,0,0,0,0,0,0,0,],
[0,0,0,0,0,0,0,0,0,0,0,0,0,0,0,0,0,0,0,-1,0,0,0,0,0,0,0,0,0,0,0,0,0,0,0,0,0,0,0,0,0,0,0,0,0,0,0,0,0,0,0,0,0,0,0,0,-1,1,0,0,0,0,0,0,0,],
[0,0,0,0,0,0,0,0,0,0,0,0,0,0,0,0,0,0,0,0,1,0,0,0,0,0,0,0,0,0,-1,1,0,0,0,0,0,0,0,0,0,0,0,0,0,0,0,0,0,0,0,0,0,0,0,0,0,0,0,0,0,0,0,0,0,],
[0,0,0,0,0,0,0,0,0,0,0,0,0,0,0,0,0,0,0,0,-1,1,0,0,0,0,0,0,0,0,0,0,0,0,0,-1,1,0,0,0,0,0,0,0,0,0,0,0,0,0,0,0,0,0,0,0,0,0,0,0,0,0,-1,0,0,],
[0,0,0,0,0,0,0,0,0,0,0,0,0,0,0,0,0,0,0,0,0,-1,1,0,0,0,0,0,0,0,0,0,0,0,0,0,0,0,0,0,-1,1,0,0,0,0,0,0,0,0,0,0,0,0,0,0,0,0,0,0,0,0,0,0,0,],
[0,0,0,0,0,0,0,0,0,0,0,0,0,0,0,0,0,0,0,0,0,0,-1,1,0,0,0,0,0,0,0,0,0,0,0,0,0,0,0,0,0,0,0,0,0,-1,1,0,0,0,0,0,0,0,0,0,0,0,0,0,0,0,0,0,0,],
[0,0,0,0,0,0,0,0,0,0,0,0,0,0,0,0,0,0,0,0,0,0,0,-1,1,0,0,0,0,0,0,0,0,0,0,0,0,0,0,0,0,0,0,0,0,0,0,0,0,0,-1,1,0,0,0,0,0,0,0,0,0,0,0,1,0,],
[0,0,0,0,0,0,0,0,0,0,0,0,0,0,0,0,0,0,0,0,0,0,0,0,-1,0,0,0,0,0,0,0,0,0,0,0,0,0,0,0,0,0,0,0,0,0,0,0,0,0,0,0,0,0,0,-1,1,0,0,0,0,0,0,0,0,],
[0,0,0,0,0,0,0,0,0,0,0,0,0,0,0,0,0,0,0,0,0,0,0,0,0,-1,1,0,0,0,0,0,0,0,0,1,0,0,0,0,0,0,0,0,0,0,0,0,0,0,0,0,0,0,0,0,0,0,0,0,0,0,0,0,0,],
[0,0,0,0,0,0,0,0,0,0,0,0,0,0,0,0,0,0,0,0,0,0,0,0,0,0,-1,1,0,0,0,0,0,0,0,0,0,0,0,0,1,0,0,0,0,0,0,0,0,0,0,0,0,0,0,0,0,0,0,0,0,0,0,0,0,],
[0,0,0,0,0,0,0,0,0,0,0,0,0,0,0,0,0,0,0,0,0,0,0,0,0,0,0,-1,1,0,0,0,0,0,0,0,0,0,0,0,0,0,0,0,0,1,0,0,0,0,0,0,0,0,0,0,0,0,0,0,0,0,0,0,0,],
[0,0,0,0,0,0,0,0,0,0,0,0,0,0,0,0,0,0,0,0,0,0,0,0,0,0,0,0,-1,1,0,0,0,0,0,0,0,0,0,0,0,0,0,0,0,0,0,0,0,0,1,0,0,0,0,0,0,0,0,0,0,0,0,0,0,],
[0,0,0,0,0,0,0,0,0,0,0,0,0,0,0,0,0,0,0,0,0,0,0,0,0,0,0,0,0,-1,0,0,0,0,0,0,0,0,0,0,0,0,0,0,0,0,0,0,0,0,0,0,0,0,0,1,0,0,0,0,0,0,0,-1,0,],
[0,0,0,0,0,0,0,0,0,0,0,0,0,0,0,0,0,0,0,0,300,0,0,0,0,-350,0,0,0,0,400,0,0,0,0,-450,0,0,0,0,0,0,0,0,0,0,0,0,0,0,0,0,0,0,0,0,0,0,0,0,0,0,0,0,0,],
[0,0,0,0,0,0,0,0,0,0,0,0,0,0,0,250,0,0,0,0,-300,0,0,0,0,0,0,0,0,0,0,410,0,0,0,0,-460,0,0,0,0,0,0,0,0,0,0,0,0,0,0,0,0,0,0,0,0,0,0,0,0,0,0,0,0,],
[0,0,0,0,0,0,0,0,0,0,200,0,0,0,0,-250,0,0,0,0,0,0,0,0,0,0,0,0,0,0,0,0,420,0,0,0,0,-470,0,0,0,0,0,0,0,0,0,0,0,0,0,0,0,0,0,0,0,0,0,0,0,0,0,0,0,],
[0,0,0,0,0,150,0,0,0,0,-200,0,0,0,0,0,0,0,0,0,0,0,0,0,0,0,0,0,0,0,0,0,0,430,0,0,0,0,-480,0,0,0,0,0,0,0,0,0,0,0,0,0,0,0,0,0,0,0,0,0,0,0,0,0,0,],
[100,0,0,0,0,-150,0,0,0,0,0,0,0,0,0,0,0,0,0,0,0,0,0,0,0,0,0,0,0,0,0,0,0,0,440,0,0,0,0,-490,0,0,0,0,0,0,0,0,0,0,0,0,0,0,0,0,0,0,0,0,0,0,0,0,0,],
[0,0,0,0,0,0,0,0,0,0,0,0,0,0,0,0,0,0,0,0,0,310,0,0,0,0,-360,0,0,0,0,0,0,0,0,450,0,0,0,0,-500,0,0,0,0,0,0,0,0,0,0,0,0,0,0,0,0,0,0,0,0,0,0,0,0,],
[0,0,0,0,0,0,0,0,0,0,0,0,0,0,0,0,260,0,0,0,0,-310,0,0,0,0,0,0,0,0,0,0,0,0,0,0,460,0,0,0,0,-510,0,0,0,0,0,0,0,0,0,0,0,0,0,0,0,0,0,0,0,0,0,0,0,],
[0,0,0,0,0,0,0,0,0,0,0,210,0,0,0,0,-260,0,0,0,0,0,0,0,0,0,0,0,0,0,0,0,0,0,0,0,0,470,0,0,0,0,-520,0,0,0,0,0,0,0,0,0,0,0,0,0,0,0,0,0,0,0,0,0,0,],
[0,0,0,0,0,0,160,0,0,0,0,-210,0,0,0,0,0,0,0,0,0,0,0,0,0,0,0,0,0,0,0,0,0,0,0,0,0,0,480,0,0,0,0,-530,0,0,0,0,0,0,0,0,0,0,0,0,0,0,0,0,0,0,0,0,0,],
[0,110,0,0,0,0,-160,0,0,0,0,0,0,0,0,0,0,0,0,0,0,0,0,0,0,0,0,0,0,0,0,0,0,0,0,0,0,0,0,490,0,0,0,0,-540,0,0,0,0,0,0,0,0,0,0,0,0,0,0,0,0,0,0,0,0,],
[0,0,0,0,0,0,0,0,0,0,0,0,0,0,0,0,0,0,0,0,0,0,320,0,0,0,0,-370,0,0,0,0,0,0,0,0,0,0,0,0,500,0,0,0,0,-550,0,0,0,0,0,0,0,0,0,0,0,0,0,0,0,0,0,0,0,],
[0,0,0,0,0,0,0,0,0,0,0,0,0,0,0,0,0,270,0,0,0,0,-320,0,0,0,0,0,0,0,0,0,0,0,0,0,0,0,0,0,0,510,0,0,0,0,-560,0,0,0,0,0,0,0,0,0,0,0,0,0,0,0,0,0,0,],
[0,0,0,0,0,0,0,0,0,0,0,0,220,0,0,0,0,-270,0,0,0,0,0,0,0,0,0,0,0,0,0,0,0,0,0,0,0,0,0,0,0,0,520,0,0,0,0,-570,0,0,0,0,0,0,0,0,0,0,0,0,0,0,0,0,0,],
[0,0,0,0,0,0,0,170,0,0,0,0,-220,0,0,0,0,0,0,0,0,0,0,0,0,0,0,0,0,0,0,0,0,0,0,0,0,0,0,0,0,0,0,530,0,0,0,0,-580,0,0,0,0,0,0,0,0,0,0,0,0,0,0,0,0,],
[0,0,120,0,0,0,0,-170,0,0,0,0,0,0,0,0,0,0,0,0,0,0,0,0,0,0,0,0,0,0,0,0,0,0,0,0,0,0,0,0,0,0,0,0,540,0,0,0,0,-590,0,0,0,0,0,0,0,0,0,0,0,0,0,0,0,],
[0,0,0,0,0,0,0,0,0,0,0,0,0,0,0,0,0,0,0,0,0,0,0,330,0,0,0,0,-380,0,0,0,0,0,0,0,0,0,0,0,0,0,0,0,0,550,0,0,0,0,-600,0,0,0,0,0,0,0,0,0,0,0,0,0,0,],
[0,0,0,0,0,0,0,0,0,0,0,0,0,0,0,0,0,0,280,0,0,0,0,-330,0,0,0,0,0,0,0,0,0,0,0,0,0,0,0,0,0,0,0,0,0,0,560,0,0,0,0,-610,0,0,0,0,0,0,0,0,0,0,0,0,0,],
[0,0,0,0,0,0,0,0,0,0,0,0,0,230,0,0,0,0,-280,0,0,0,0,0,0,0,0,0,0,0,0,0,0,0,0,0,0,0,0,0,0,0,0,0,0,0,0,570,0,0,0,0,-620,0,0,0,0,0,0,0,0,0,0,0,0,],
[0,0,0,0,0,0,0,0,180,0,0,0,0,-230,0,0,0,0,0,0,0,0,0,0,0,0,0,0,0,0,0,0,0,0,0,0,0,0,0,0,0,0,0,0,0,0,0,0,580,0,0,0,0,-630,0,0,0,0,0,0,0,0,0,0,0,],
[0,0,0,130,0,0,0,0,-180,0,0,0,0,0,0,0,0,0,0,0,0,0,0,0,0,0,0,0,0,0,0,0,0,0,0,0,0,0,0,0,0,0,0,0,0,0,0,0,0,590,0,0,0,0,-640,0,0,0,0,0,0,0,0,0,0,],
[0,0,0,0,0,0,0,0,0,0,0,0,0,0,0,0,0,0,0,0,0,0,0,0,340,0,0,0,0,-390,0,0,0,0,0,0,0,0,0,0,0,0,0,0,0,0,0,0,0,0,600,0,0,0,0,-650,0,0,0,0,0,0,0,0,0,],
[0,0,0,0,0,0,0,0,0,0,0,0,0,0,0,0,0,0,0,290,0,0,0,0,-340,0,0,0,0,0,0,0,0,0,0,0,0,0,0,0,0,0,0,0,0,0,0,0,0,0,0,610,0,0,0,0,-660,0,0,0,0,0,0,0,0,],
[0,0,0,0,0,0,0,0,0,0,0,0,0,0,240,0,0,0,0,-290,0,0,0,0,0,0,0,0,0,0,0,0,0,0,0,0,0,0,0,0,0,0,0,0,0,0,0,0,0,0,0,0,620,0,0,0,0,-670,0,0,0,0,0,0,0,],
[0,0,0,0,0,0,0,0,0,190,0,0,0,0,-240,0,0,0,0,0,0,0,0,0,0,0,0,0,0,0,0,0,0,0,0,0,0,0,0,0,0,0,0,0,0,0,0,0,0,0,0,0,0,630,0,0,0,0,-680,0,0,0,0,0,0,],
[0,0,0,0,140,0,0,0,0,-190,0,0,0,0,0,0,0,0,0,0,0,0,0,0,0,0,0,0,0,0,0,0,0,0,0,0,0,0,0,0,0,0,0,0,0,0,0,0,0,0,0,0,0,0,640,0,0,0,0,-690,0,0,0,0,0,],
[0,0,0,0,0,-150,0,0,0,0,0,0,0,0,0,0,0,0,0,0,0,0,0,0,0,0,0,0,0,0,0,0,0,0,440,0,0,0,0,0,0,0,0,0,0,0,0,0,0,0,0,0,0,0,0,0,0,0,0,0,700,0,0,0,0,],
[0,0,0,0,140,0,0,0,0,0,0,0,0,0,0,0,0,0,0,0,0,0,0,0,0,0,0,0,0,0,0,0,0,0,0,0,0,0,0,0,0,0,0,0,0,0,0,0,0,0,0,0,0,0,640,0,0,0,0,0,0,-710,0,0,0,],
[0,0,0,0,0,0,0,0,0,0,0,0,0,0,0,0,0,0,0,0,300,0,0,0,0,0,0,0,0,0,400,0,0,0,0,0,0,0,0,0,0,0,0,0,0,0,0,0,0,0,0,0,0,0,0,0,0,0,0,0,0,0,-720,0,0,],
[0,0,0,0,0,0,0,0,0,0,0,0,0,0,0,0,0,0,0,0,0,0,0,0,0,0,0,0,0,-390,0,0,0,0,0,0,0,0,0,0,0,0,0,0,0,0,0,0,0,0,600,0,0,0,0,0,0,0,0,0,0,0,0,730,0,],
[1,0,0,0,0,0,0,0,0,0,0,0,0,0,0,0,0,0,0,0,0,0,0,0,0,0,0,0,0,0,0,0,0,0,0,0,0,0,0,0,0,0,0,0,0,0,0,0,0,0,0,0,0,0,0,0,0,0,0,0,0,0,0,0,-1,],
]
sx = 'len(matrix)' ; print (sx, '=', eval(sx))
len(matrix) = 64Bottom line of matrix is equivalent to: or
First result
The following conditions are included for testing:
more_econditions = [
"+ e49 + e70 - e10",
"+ e19 + e69 - e71",
"+ e35 + e45 - e72",
"+ e65 + e73 - e34",
]
extra_test_conditions = [
"+ e40 + e41 + e42 + e43 + e44 + e10 - e35 - e45 - e46 - e47 - e48 - e49",
"+ e45 + e46 + e47 + e48 + e49 + e11 - e36 - e50 - e51 - e52 - e53 - e54",
"+ e50 + e51 + e52 + e53 + e54 + e12 - e37 - e55 - e56 - e57 - e58 - e59",
"+ e55 + e56 + e57 + e58 + e59 + e13 - e38 - e60 - e61 - e62 - e63 - e64",
"+ e60 + e61 + e62 + e63 + e64 + e14 - e39 - e65 - e66 - e67 - e68 - e69",
"+ e44 + e10 + e11 + e12 + e13 + e14 - e69 - e15 - e16 - e17 - e18 - e19",
"+ e43 + e15 + e16 + e17 + e18 + e19 - e68 - e20 - e21 - e22 - e23 - e24",
"+ e42 + e20 + e21 + e22 + e23 + e24 - e67 - e25 - e26 - e27 - e28 - e29",
"+ e41 + e25 + e26 + e27 + e28 + e29 - e66 - e30 - e31 - e32 - e33 - e34",
"+ e40 + e30 + e31 + e32 + e33 + e34 - e65 - e35 - e36 - e37 - e38 - e39",
"+ i35 + i40 + i72 - i14 - i69 - i71",
"+ e40 + e41 + e42 + e43 + e44 + e10 + e11 + e12 + e13 + e14 - e35 - e36 - e37 - e38 - e39 - e65 - e66 - e67 - e68 - e69",
"+ e40 + e41 + e42 + e43 + e15 + e16 + e17 + e18 + e19 + e69 - e35 - e36 - e37 - e38 - e60 - e61 - e62 - e63 - e64 - e14",
"+ e40 + e41 + e42 + e20 + e21 + e22 + e23 + e24 + e68 + e69 - e35 - e36 - e37 - e55 - e56 - e57 - e58 - e59 - e13 - e14",
"+ e40 + e41 + e25 + e26 + e27 + e28 + e29 + e67 + e68 + e69 - e35 - e36 - e50 - e51 - e52 - e53 - e54 - e12 - e13 - e14",
"+ e40 + e30 + e31 + e32 + e33 + e34 + e66 + e67 + e68 + e69 - e35 - e45 - e46 - e47 - e48 - e49 - e11 - e12 - e13 - e14"
]
Produce results:
if 1 :
import decimal
dD = decimal.Decimal
dgt = decimal.getcontext()
Precision = dgt.prec = 60 # Adjust as necessary.
Tolerance = dD("1e-" + str(Precision-4)) # Adjust as necessary.
import re # Regular expressions.
def produce_result (input, flag = 0) :
thisName = 'produce_result (input, flag = {}) :'.format(flag)
values_of_i = solveMbyN (input)
( i10, i11, i12, i13, i14, i15, i16, i17, i18, i19,
i20, i21, i22, i23, i24, i25, i26, i27, i28, i29,
i30, i31, i32, i33, i34, i35, i36, i37, i38, i39,
i40, i41, i42, i43, i44, i45, i46, i47, i48, i49,
i50, i51, i52, i53, i54, i55, i56, i57, i58, i59,
i60, i61, i62, i63, i64, i65, i66, i67, i68, i69,
i70, i71, i72, i73,
) = values_of_i
values_of_e = (
e10, e11, e12, e13, e14, e15, e16, e17, e18, e19,
e20, e21, e22, e23, e24, e25, e26, e27, e28, e29,
e30, e31, e32, e33, e34, e35, e36, e37, e38, e39,
e40, e41, e42, e43, e44, e45, e46, e47, e48, e49,
e50, e51, e52, e53, e54, e55, e56, e57, e58, e59,
e60, e61, e62, e63, e64, e65, e66, e67, e68, e69,
e70, e71, e72, e73,
) = [ (i*R) for (i,R) in zip (values_of_i, values_of_R) ]
E1_ = 'e40 + e41 + e42 + e43 + e44 + e10 + e11 + e12 + e13 + e14'
E1 = eval(E1_)
I1 = eval('i40 + i72 + i35')
R1 = E1/I1
if not flag : return R1
# Check all conditions.
# compiled regular expression plus, compiled regular expression minus
crep,crem = [ re.compile(re.escape(v)) for v in '+-' ]
#
# This code verifies that result of evaluation of condition
# is close enough to 0 to be called 0.
#
for condition in (iconditions + econditions + more_econditions + extra_test_conditions):
str2 = crep.sub(';+', condition)
str3 = crem.sub(';-', str2)
positives = [ v for v in str3.split(';') if ('+' in v) ]
pos_sum = eval(''.join(positives))
sum = eval(condition)
# pos_sum - neg_sum = sum
neg_sum = pos_sum - sum
min,max = sorted((neg_sum, pos_sum))
status = (abs(sum) <= (Tolerance*min))
if not status :
print (thisName, 'condition failed:')
print (' ', condition, sum)
return None
return R1
# Convert all values in matrix to Decimal objects
matrix = [ [ dD(str(eval(str(p)))) for p in v ] for v in matrix ]
enable_reduceRow = 1
R = produce_result (matrix,1)
sx = 'R' ; print (sx, '=', eval(sx))
R = 723.928575988442547699732563335265663515838075102937503680598is printed with precision of 60.
Matrix corrected
![]() Diagram has been corrected to show positive direction of current through R70, R73. Original assumptions were that currrent flow through 64 resistors would be from bottom to top or from left to right. Examination of results shows that flow through R70, R73 is from right to left. This is reflected in testing below. Corrected diagram conforms to assumption that all current flow is from bottom towards top or from left to right.
|
number_of_columns = 65
output = []
#
# Test this matrix 64 times using
# i10 = 1
# i11 = 1.1
# i12 = 1.2
# .......
# .......
# i70 = -7
# i71 = 7.1
# i72 = 7.2
# i73 = -7.3
#
for I in range(10, 74):
new_line = [ dD(0) ] * number_of_columns
place_in_line = I - 10
new_line[place_in_line] = dD(1)
i = dD(I)/10
if I in (70,73) : new_line[-1] = i
else : new_line[-1] = -i
matrix[-1] = new_line
r = produce_result (matrix,1)
if r : output += [ r ]
sx = 'len(output)' ; print (sx, '=', eval(sx))
# Produce results with slightly reduced precision:
dgt.prec -= 4
set2 = { r+0 for r in output }
dgt.prec += 4
len2 = len(set2)
if len2 == 1 :
r, = set2
print ('R =', r)
else :
print (len2, 'values of R:')
for v in set2 : print (' ', v)
len(output) = 64
R = 723.92857598844254769973256333526566351583807510293750368is printed with precision of 56.
With precision of 56 all 64 results are equal.



















