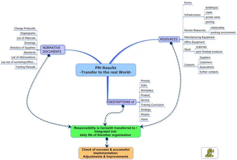
Project management/Transfer results
Wikiversity:Main Page → Practical Arts and Sciences → School of Project Management → Project Management based on Mindmaps
Wikiversity:Main Page → Practical Arts and Sciences → School of Project Management → Project Management based on Mindmaps